The Royan Institute in Tehran, Iran was initially founded in 1991 as a research institute for infertility treatments. It now consists of three research institutes, one of which is the Royan Institute for Stem Cell Biology and Technology (RI-SCBT), which was founded in 2002 by Hossein Baharvand, its director.
Professor Hossein Baharvand has received many national and international awards, including three Razi research awards, the 2014 UNESCO-Equatorial Guinea International Prize for Research in Life Sciences, a 2019 TWAS Prize, and the 2019 Mustafa Prize. He has an H-index of 57, with nearly 400 papers on PubMed. And, as of today, 46 of those papers have PubPeer comments because of image concerns or undisclosed conflicts of interest.
TL:DR: Excel spreadsheet – PDF version

The concerns found in Baharvand’s papers range from unexpected similarities between photographic panels that represent different experiments, to not mentioning that a paper covers material included in a patent application. Let’s break it down into the different types of problems, all of which have been posted on PubPeer.
Very similar panels
Some of the papers appear to have duplicated panels, where two panels seem to look exactly the same, even though they represent different experiments.

Such obvious, simple duplications, where both panels appear to look identical, could be honest errors. Or they could actually represent the same experiment, but the labeling was a bit unclear and I might have misunderstood the design of the experiment. Either way, let’s hope the authors will respond with an explanation on PubPeer. In every post, I made sure to tag the corresponding author, so they should have received an email.
Overlapping panels
Several Baharvand papers contain figures where panels representing different experiments appear to show an overlap. Below are two of those examples, where I have marked the areas of overlap with boxes of the same color.

Such overlapping figure panels could also be the result of an honest mistake. Maybe photos were saved under the wrong file name, or maybe samples were switched. That would be sloppy for sure, but might not have been done intentionally.
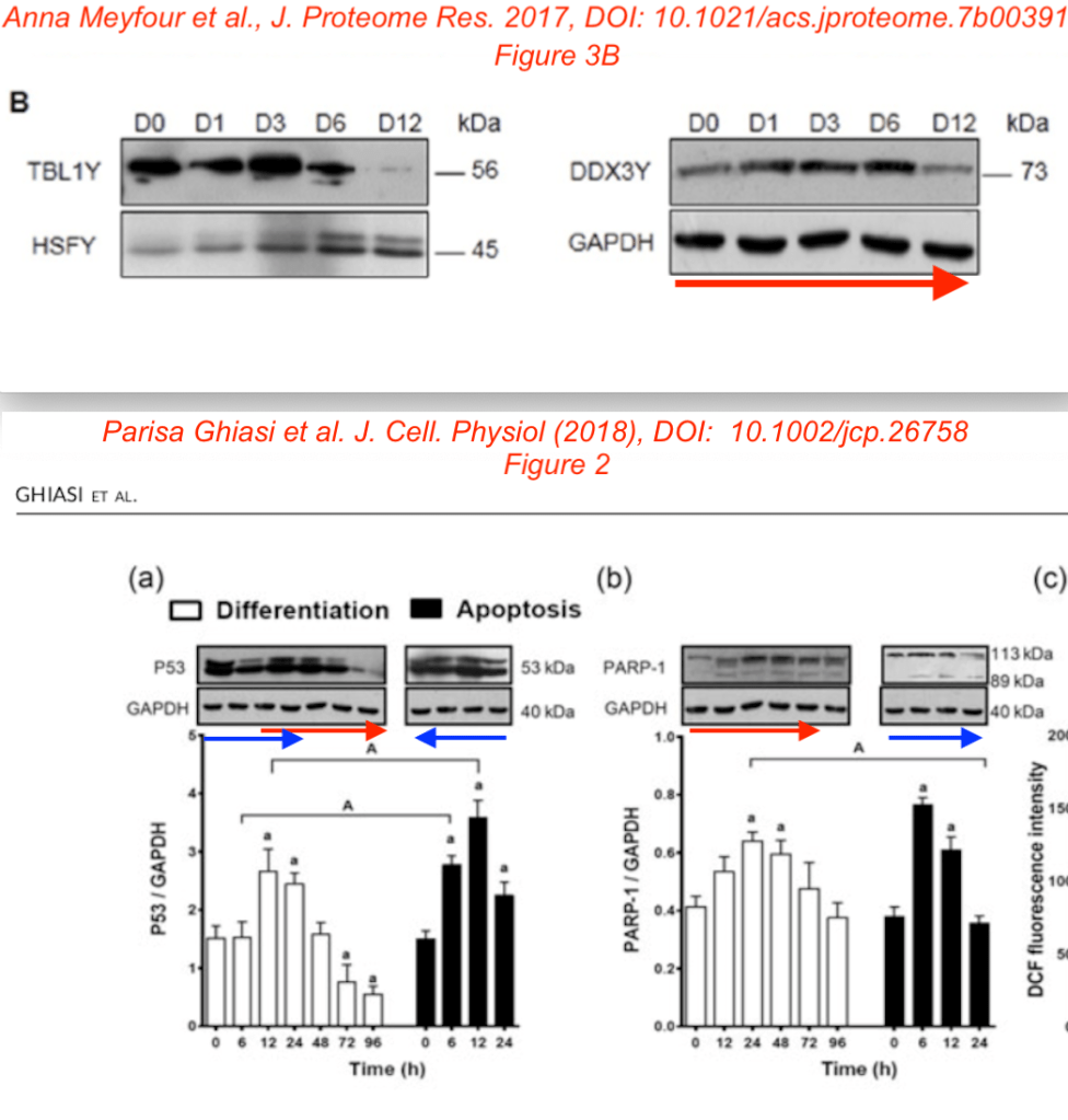
Gels and blots of concern
Another type of problem found in these papers is photos of RT-PCR products that appear to show the same PCR band multiple times. There are also some papers with highly similar Western blots or protein gels, where lanes in different panels appear to look much more similar than expected.



In one case, the same GAPDH blot blot appeared to have been used not only in different figure panels, but also in different papers, on each occasion representing different time points of differentiation.

One can imagine that it is easy to accidentally switch loading control films, such as GAPDH blots. But when the duplications involve mirroring of the films or including the same band multiple times within the same photo, it is much harder to think of a way in which this could have happened by accident. Let’s find out if the author(s) reply with a good explanation.
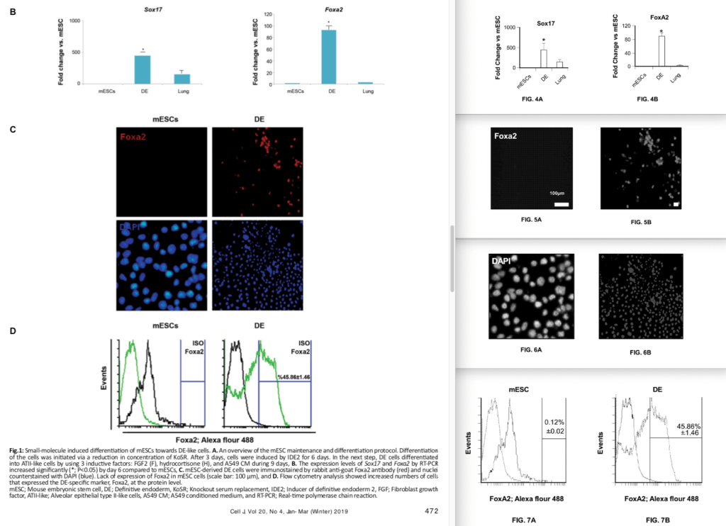
Flow cytometry
Three of the 44 papers appear to contain flow cytometry panels that look more similar to each other than expected. In the example below, two sets of panels seem to look very similar to each other, but the reported gated percentages are different (marked in aqua and pink, respectively).

In other cases, sets of panels appear to look partially similar, while other parts of the image are different. It is hard to imagine this happening by accident.

Duplications within photos
Some papers contain figure panels that appear to show duplicated parts within the same photo. These are marked below by boxes of the same color and shape.


Although I am not sure what happened in these specific cases, it is hard to think of a good explanation for the same cell or tissue part being visible multiple times within the same photo.
Undisclosed conflict of interest
Finally, several papers authored by Professor Baharvand appear to cover material that was included in patent applications filed under his name. Baharvand has several US Patent applications, US20140220680A1, US20150037883A1, US20180051257A1, US20180155680A1, US20190177689A1, and US20190338271A1 . Most of these have been abandoned since the application, but they were very much active at the time they were filed.
The papers that look very similar to those patent applications, however, have no conflict of interest stated. The authors explicitly state they have nothing to declare, even if they had just filed a patent application in the weeks before their paper was submitted to the journal.

What is next
I will report these papers to the journal editors and publishers. With so many papers published in different journals, it will take me hours to hunt down those email addresses. I normally would also report these papers to the institute, in this case the Royan Institute for Stem Cell Biology and Technology. However, because Prof. Baharvand is the founder and director of this Institute, I am not sure who would lead this investigation. The Royan Institute is also the publisher of the “Cell Journal (Yakhteh)” in which four of the 46 papers appeared. Update: Prof. Baharvand is also on the Editorial Board of that journal. There are thus several conflicts of interest, so these cases might take a long time to investigate.
TL:DR: Excel spreadsheet – PDF version






If you still need help looking up journal addresses, drop me a note and I can do a batch. I support your work and would like to help. Contact is mkkuhner at eskimo dot com.
LikeLike
Thank you! I will contact you privately.
LikeLike
Thank you for advocating science integrity. Since you brought up your doubt on whether the institute investigate this matter, just wanted to mention that Dr. Baharvand is the director of Royan Institute for Stem Cell Biology and Technology (RI-SCBT) which is a sub-institute of Royan Institute. President and Research Deputy of Royan Institute have enough authority to investigate this and hopefully they will.
LikeLike